BRIDGEGOOD.app
Produced September 2022
Time: 3 Weeks (July - August 2022)
Role: Team Lead, UX/UI Designer, UX Researcher & Strategist
Tools:  Adobe XD, Miro & Trello
View the PrototypeView the Prototype
BRIDGEGOOD is an Oakland-based non-profit design agency that provides early career creatives with the tools and skills they need to succeed as designers in the tech industry.
The organization was looking to launch a new product — BRIDGEGOOD.app — that addresses existing pain points among its audience.
The nonprofit asked me and my team of three UX designers (Krishelle, Maritza and Sophia) to conceptualize and design this product during a three week design sprint.
We also collaborated cross-functionally with BRIDGEGOOD’s Product Lead (Shaun) and Lead Engineer (Albert) throughout the entire project.
Analyzing Our Audience
To kick off our sprint, we decided to analyze BRIDGEGOOD’s target audience by conducting user and stakeholder interviews.
We talked to young designers of all ages and experience levels, as well as key stakeholders at BRIDGEGOOD, to identify pain points and business goals.
User values & goals:
  • Values — Networking & Community
  • Goals — Create a reliable network and community with a variety of designers
We discovered that young designers struggle to foster new connections, improve their networking and build their own communities.
Stakeholder values & goals:
  • Values — Community & Sustainability
  • Goals — Expand BRIDGEGOOD beyond Oakland in a sustainable way
Simultaneously, stakeholders are looking to expand the BRIDGEGOOD mission to #DesignForSocialGood.
We concluded that our user and stakeholder goals aligned in community-building. This insight lit the way for the rest of the design sprint.
Defining the MVP
This data helped us create personas that reflected our findings and guided the design process.
We used Crazy 8's to brainstorm the core feature of the app by creating several sketches and considering various ideas such as forums and design activities.
After looking back on our user interviews, we realized our core feature should focus on young designers wanting to hone in on their individual connections with designers specifically.
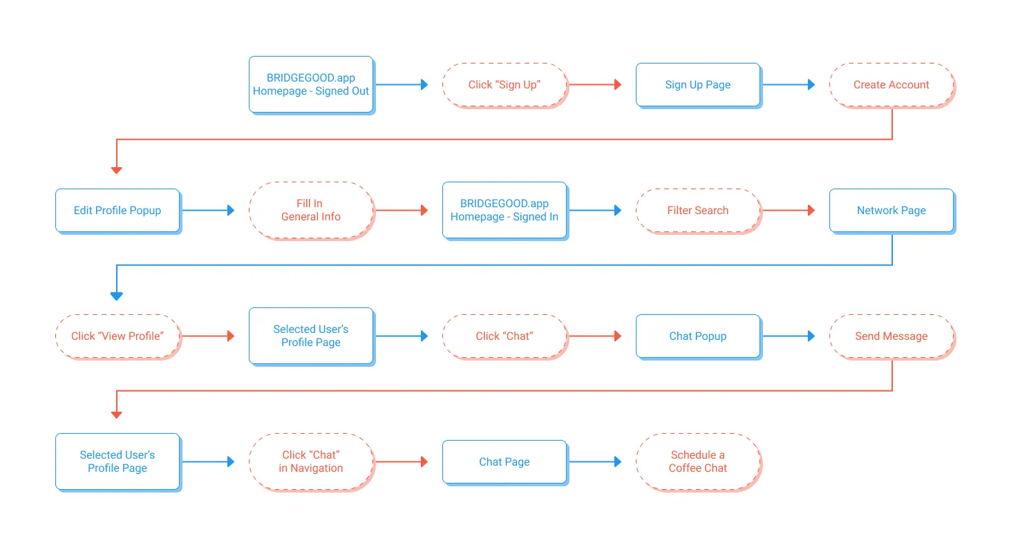
Mapping the Way
With our Core Feature in mind, we created a simple task flow of the signup process for BRIDGEGOOD.app to understand our ideal user path.
From this task flow, we illustrated three major routes users can take to achieve their end goal which helped finalize our sitemap.
We made sure to included each page and its interactions in our finalized sitemap to establish the app's navigation for the remainder of the sprint.
Visualizing Our Core Feature
We started with mid-fidelity wireframes of the Network Page for desktop, tablet, and mobile to establish the core of our product visually.
We then moved on to our product's key screens that helped complete the main task — networking and scheduling a coffee chat.
Adding Style
Once the general interface of the product was finalized, we began adding visual assets and components in line with our updated design system.
Sign Up
Network
We created a profile card design that clearly shows searchable details such as profession, location, and a short description.
Profile
Send Chat
Final Design
We finished designing the product's key screens and connected each frame for seamless navigation when interacting with the BRIDGEGOOD.app prototype.
View the PrototypeView the Prototype
Home (Signed Out)
Home (Logged In)
Network
Profile
Showcase @ Twitter HQ
Once the high-fidelity prototype was finalized, we presented the product at Twitter HQ in San Francisco for feedback. The audience appreciated the simplicity and direct mission of the product.
Making an Impact
By expanding BRIDGEGOOD beyond Oakland online, we successfully targeted both our user and business goals to encourage networking in a sustainable way.
We wanted to create a product that was understandable, community-driven, approachable, modern, and responsive. And in three weeks, the end result was a simple, direct app that met those goals and gave young designers the tools they needed to succeed.
Users can connect with people no matter where they are, which eliminates costs to expand and keep up with multiple locations.
More to Explore
White Up Arrow